•
DI(Dependency Injection) - 의존관계 주입(의존관계를 외부에서 주입해준다)
•
현재 코드 구조 상황
◦
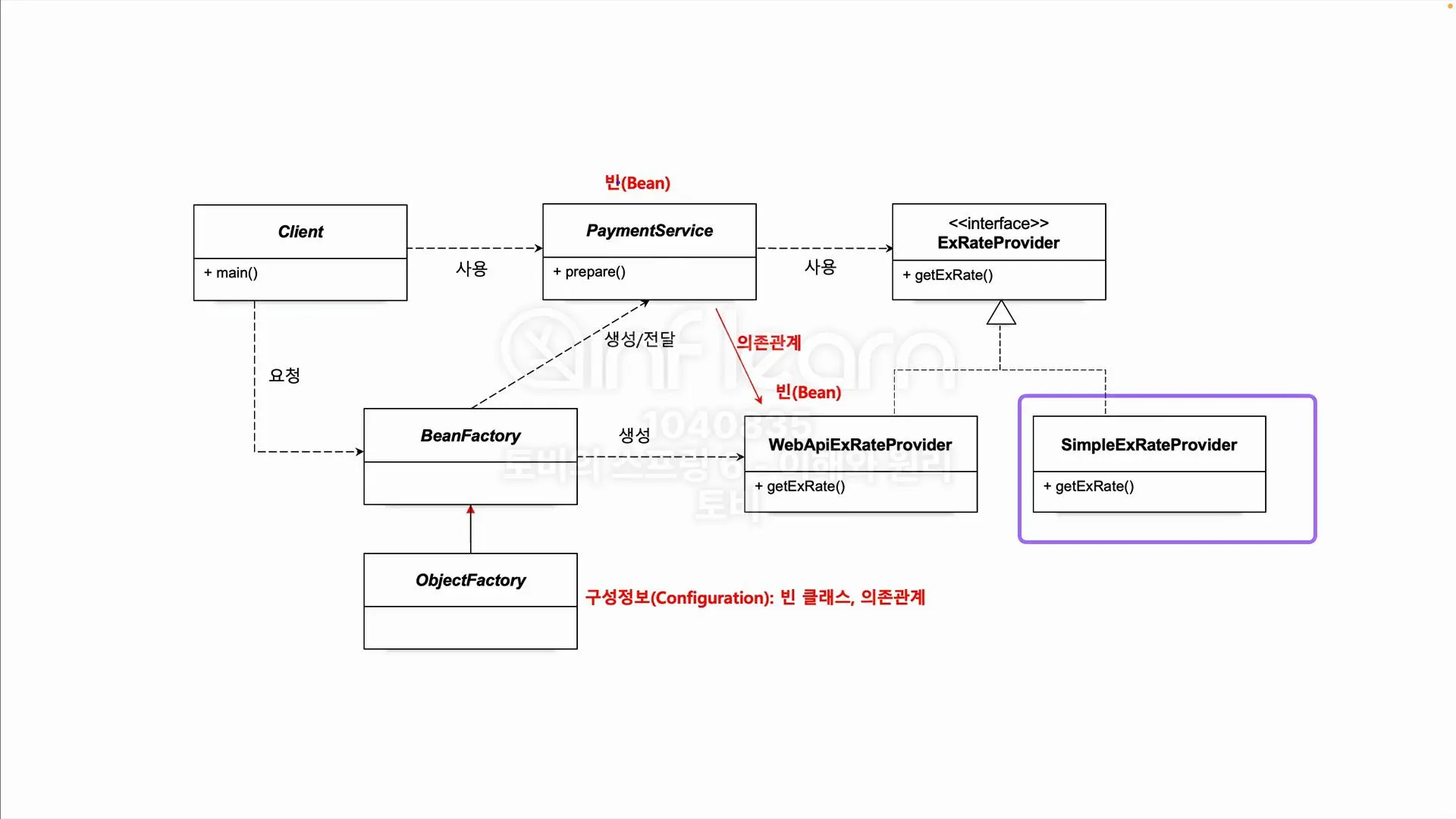
여기서 ObjectFactory → BeanFactory로 바꿔서 생각
◦
Bean: 오브젝트라고 바꿔서 생각해도 상관없음 (어플리케이션 담당하고 제공하는 클래스의 오브젝트)
◦
오브젝트(Object) 팩토리 = 빈 팩토리(Bean Factory)
◦
빈(Bean) - PaymentService, WebApiExRateProvider
◦
구성정보(Configuration): 빈 클래스, 의존관계
•
현재 진행 상황
•
스프링 IoC/DI 컨테이너 적용 후 구조도 확인
◦
IoC(제어의 역전), DI(의존관계 주입)
◦
의존관계를 외부에서 주입해준다.
◦
컨테이너: 
▪
화물을 적재하기 위한 공간 ⇒ 뭔가를 담아두기 위한 공간
▪
여러 쓰레드에서 동시에 사용해도 괜찮음
▪
컨테이너 위에 오브젝트를 만들어놓고 필요에 따라 사용하는 방식
▪
스프링의 가장 핵심적인 정체성은 컨테이너다!






