1. 실시간 통신 기술의 발전 과정
참고 (DungeonTalk 프로젝트 링크)
1.1 전통적인 HTTP 요청-응답 모델의 한계
HTTP는 기본적으로 클라이언트 주도의 요청-응답(Request-Response) 프로토콜이다.
Client → [HTTP Request] → Server
Client ← [HTTP Response] ← Server
Markdown
복사
문제점:
•
서버에서 클라이언트로 먼저 데이터를 보낼 수 없음 (Push 불가능)
•
실시간 데이터가 필요하면 클라이언트가 계속 폴링(Polling)해야 함
•
불필요한 네트워크 트래픽 발생
•
서버 부하 증가
1.2 실시간 통신 기술의 진화
Polling (2000년대 초반)
↓
Long Polling (2006년경)
↓
Server-Sent Events (SSE, 2009년)
↓
WebSocket (2011년)
↓
HTTP/2 Server Push (2015년)
↓
HTTP/3 (QUIC, 2020년대)
Markdown
복사
2. Long Polling: 긴 대기의 요청-응답
2.1 동작 원리
Long Polling은 전통적인 Polling을 개선한 방식이다.
일반 Polling:
// 클라이언트가 1초마다 서버에 요청
setInterval(() => {
fetch('/api/messages')
.then(response => response.json())
.then(data => updateUI(data));
}, 1000); // 1초마다 요청 → 비효율적
JavaScript
복사
Long Polling:
function longPoll() {
fetch('/api/messages/longpoll')
.then(response => response.json())
.then(data => {
updateUI(data);
longPoll(); // 응답 받으면 즉시 다시 요청
})
.catch(error => {
console.error('Long poll error:', error);
setTimeout(longPoll, 5000); // 에러 시 5초 후 재시도
});
}
longPoll();
JavaScript
복사
Spring Boot 서버 구현:
@RestController
@RequestMapping("/api/messages")
public class LongPollingController {
private final ConcurrentHashMap<String, DeferredResult<ResponseEntity<?>>> pendingRequests
= new ConcurrentHashMap<>();
@GetMapping("/longpoll")
public DeferredResult<ResponseEntity<?>> longPoll(
@RequestParam String userId,
@RequestParam(defaultValue = "30000") long timeout
) {
// DeferredResult: 비동기 응답 처리
DeferredResult<ResponseEntity<?>> deferredResult =
new DeferredResult<>(timeout);
// timeout 시 빈 응답 반환
deferredResult.onTimeout(() ->
deferredResult.setResult(ResponseEntity.ok().body(Collections.emptyList()))
);
// 사용자별 대기 큐에 저장
pendingRequests.put(userId, deferredResult);
return deferredResult;
}
// 새 메시지가 도착하면 대기 중인 클라이언트에게 응답
public void sendMessageToUser(String userId, Message message) {
DeferredResult<ResponseEntity<?>> deferredResult = pendingRequests.remove(userId);
if (deferredResult != null) {
deferredResult.setResult(ResponseEntity.ok().body(message));
}
}
}
Java
복사
2.2 Long Polling의 특징
장점:
•
HTTP 프로토콜만 사용 (방화벽 친화적)
•
구현이 비교적 간단
•
모든 브라우저에서 지원
단점:
•
연결이 계속 새로 생성됨 (오버헤드)
•
서버 리소스 소모 (많은 대기 연결 유지)
•
양방향 통신이 비효율적 (클라이언트 → 서버는 별도 요청 필요)
•
헤더 오버헤드 (매 요청마다 HTTP 헤더 전송)
3. Server-Sent Events (SSE): 서버에서 클라이언트로의 단방향 스트림
3.1 동작 원리
SSE는 서버에서 클라이언트로만 데이터를 푸시하는 단방향 통신 기술이다.
Client → [HTTP Request: Accept: text/event-stream] → Server
Client ← [Event Stream (Keep-Alive)] ← Server
Client ← [Event 1] ← Server
Client ← [Event 2] ← Server
Client ← [Event 3] ← Server
Markdown
복사
클라이언트 구현 (JavaScript):
// EventSource API 사용
const eventSource = new EventSource('/api/notifications/stream');
// 메시지 수신
eventSource.onmessage = (event) => {
const data = JSON.parse(event.data);
console.log('새 알림:', data);
showNotification(data);
};
// 특정 이벤트 타입 처리
eventSource.addEventListener('user-login', (event) => {
console.log('사용자 로그인:', event.data);
});
// 에러 처리
eventSource.onerror = (error) => {
console.error('SSE 연결 에러:', error);
// 브라우저가 자동으로 재연결 시도
};
// 연결 종료
eventSource.close();
JavaScript
복사
Spring Boot 서버 구현:
@RestController
@RequestMapping("/api/notifications")
public class NotificationController {
@GetMapping(value = "/stream", produces = MediaType.TEXT_EVENT_STREAM_VALUE)
public SseEmitter streamNotifications(@AuthenticationPrincipal User user) {
// SSE 연결 생성 (timeout: 30분)
SseEmitter emitter = new SseEmitter(30 * 60 * 1000L);
// 연결 저장 (사용자별 관리)
notificationService.addEmitter(user.getId(), emitter);
// 연결 종료 시 정리
emitter.onCompletion(() ->
notificationService.removeEmitter(user.getId(), emitter)
);
emitter.onTimeout(() ->
notificationService.removeEmitter(user.getId(), emitter)
);
// 초기 연결 확인 메시지
try {
emitter.send(SseEmitter.event()
.name("connected")
.data("SSE 연결 성공"));
} catch (IOException e) {
emitter.completeWithError(e);
}
return emitter;
}
}
@Service
public class NotificationService {
// 사용자별 SSE 연결 관리
private final ConcurrentHashMap<String, CopyOnWriteArrayList<SseEmitter>> emitters
= new ConcurrentHashMap<>();
public void addEmitter(String userId, SseEmitter emitter) {
emitters.computeIfAbsent(userId, k -> new CopyOnWriteArrayList<>()).add(emitter);
}
public void removeEmitter(String userId, SseEmitter emitter) {
CopyOnWriteArrayList<SseEmitter> userEmitters = emitters.get(userId);
if (userEmitters != null) {
userEmitters.remove(emitter);
}
}
// 특정 사용자에게 알림 전송
public void sendNotification(String userId, Notification notification) {
CopyOnWriteArrayList<SseEmitter> userEmitters = emitters.get(userId);
if (userEmitters == null) return;
List<SseEmitter> deadEmitters = new ArrayList<>();
userEmitters.forEach(emitter -> {
try {
emitter.send(SseEmitter.event()
.name("notification")
.data(notification, MediaType.APPLICATION_JSON));
} catch (IOException e) {
deadEmitters.add(emitter);
}
});
// 끊어진 연결 제거
deadEmitters.forEach(userEmitters::remove);
}
// 모든 사용자에게 브로드캐스트
public void broadcast(String eventName, Object data) {
emitters.values().forEach(userEmitters -> {
userEmitters.forEach(emitter -> {
try {
emitter.send(SseEmitter.event()
.name(eventName)
.data(data, MediaType.APPLICATION_JSON));
} catch (IOException e) {
log.error("SSE 전송 실패", e);
}
});
});
}
}
Java
복사
3.2 SSE의 특징
장점:
•
HTTP 프로토콜 사용 (방화벽 친화적)
•
자동 재연결 (브라우저가 처리)
•
이벤트 ID 지원 (재연결 시 마지막 이벤트부터 수신)
•
텍스트 기반 프로토콜 (디버깅 용이)
단점:
•
단방향 통신만 가능 (서버 → 클라이언트)
•
HTTP/1.1 에서는 브라우저당 연결 수 제한 (보통 6개)
•
바이너리 데이터 전송 비효율적
•
IE/Edge 구버전 미지원
사용 사례:
•
실시간 알림 시스템
•
주식/암호화폐 시세 스트리밍
•
뉴스 피드 업데이트
•
진행 상황 모니터링 (빌드, 배포 등)
4. WebSocket: 완전한 양방향 실시간 통신
4.1 동작 원리
WebSocket은 HTTP 연결을 업그레이드하여 양방향 실시간 통신을 제공한다.
1. HTTP Handshake (연결 업그레이드)
Client → [HTTP Upgrade Request] → Server
Client ← [HTTP 101 Switching Protocols] ← Server
2. WebSocket 연결 확립
Client ⇄ [WebSocket Frame] ⇄ Server
3. 양방향 통신
Client → [Message 1] → Server
Client ← [Message 2] ← Server
Client → [Message 3] → Server
Markdown
복사
WebSocket Handshake 과정:
# 클라이언트 요청
GET /ws-chat HTTP/1.1
Host: dungeontalk.com
Upgrade: websocket
Connection: Upgrade
Sec-WebSocket-Key: dGhlIHNhbXBsZSBub25jZQ==
Sec-WebSocket-Version: 13
# 서버 응답
HTTP/1.1 101 Switching Protocols
Upgrade: websocket
Connection: Upgrade
Sec-WebSocket-Accept: s3pPLMBiTxaQ9kYGzzhZRbK+xOo=
Markdown
복사
4.2 DungeonTalk의 WebSocket 구현
4.2.1 WebSocket 설정 (STOMP 프로토콜)
DungeonTalk은 WebSocket + STOMP(Simple Text Oriented Messaging Protocol)을 사용한다.
@Configuration
@EnableWebSocketMessageBroker
@RequiredArgsConstructor
public class WebSocketConfig implements WebSocketMessageBrokerConfigurer {
private final JwtHandshakeInterceptor jwtHandshakeInterceptor;
private final ThreadPoolTaskScheduler stompTaskScheduler;
@Override
public void configureMessageBroker(MessageBrokerRegistry registry) {
// 메시지를 받을 경로 (클라이언트가 구독)
registry.enableSimpleBroker("/sub")
.setHeartbeatValue(new long[]{30_000, 30_000}) // 30초 간격 heartbeat
.setTaskScheduler(stompTaskScheduler);
// 메시지를 보낼 경로 (클라이언트가 발행)
registry.setApplicationDestinationPrefixes("/pub");
}
@Override
public void registerStompEndpoints(StompEndpointRegistry registry) {
// WebSocket 연결 경로
registry.addEndpoint("/ws-chat")
.addInterceptors(jwtHandshakeInterceptor) // JWT 인증
.setAllowedOriginPatterns("*");
// SockJS 폴백 지원 (WebSocket 미지원 브라우저 대응)
registry.addEndpoint("/ws-chat")
.addInterceptors(jwtHandshakeInterceptor)
.setAllowedOriginPatterns("*")
.withSockJS()
.setHeartbeatTime(30_000);
}
/**
* STOMP 인바운드 채널 설정
* 클라이언트 → 서버 메시지 처리 스레드 풀
*/
@Override
public void configureClientInboundChannel(ChannelRegistration registration) {
registration.taskExecutor()
.corePoolSize(20)
.maxPoolSize(100)
.queueCapacity(1000)
.keepAliveSeconds(60);
}
/**
* STOMP 아웃바운드 채널 설정
* 서버 → 클라이언트 메시지 처리 스레드 풀
*/
@Override
public void configureClientOutboundChannel(ChannelRegistration registration) {
registration.taskExecutor()
.corePoolSize(20)
.maxPoolSize(100);
}
/**
* WebSocket 전송 채널 튜닝
*/
@Override
public void configureWebSocketTransport(WebSocketTransportRegistration registry) {
registry.setSendTimeLimit(20_000)
.setSendBufferSizeLimit(512 * 1024)
.setMessageSizeLimit(128 * 1024);
}
}
Java
복사
4.2.2 JWT 인증 통합
DungeonTalk 프로젝트의 실제 JWT 인증 구현이다.
Query parameter와 Authorization 헤더를 모두 지원하며, 블랙리스트 검증도 포함한다.
@Component
@RequiredArgsConstructor
public class JwtHandshakeInterceptor extends HttpSessionHandshakeInterceptor {
private final JwtService jwtService;
private final JwtProvider jwtProvider;
private final JwtRedisService jwtRedisService;
@Override
public boolean beforeHandshake(
ServerHttpRequest request,
ServerHttpResponse response,
WebSocketHandler wsHandler,
Map<String, Object> attributes
) throws Exception {
if (!(request instanceof ServletServerHttpRequest servlet)) {
log.warn("❌ WS 인증 실패: 요청이 ServletServerHttpRequest 아님");
return false;
}
HttpServletRequest http = servlet.getServletRequest();
// 1) 토큰/roomId 추출 (query parameter → Authorization: Bearer)
String token = http.getParameter("token");
String roomId = http.getParameter("roomId");
if (token == null || token.isBlank()) {
String auth = http.getHeader("Authorization");
if (auth != null && auth.startsWith("Bearer ")) {
token = auth.substring(7);
}
}
// 2) 필수 파라미터 확인
if (token == null || token.isBlank() || roomId == null || roomId.isBlank()) {
((ServletServerHttpResponse) response).getServletResponse()
.setStatus(HttpStatus.BAD_REQUEST.value());
log.warn("❌ WS 인증 실패: token/roomId 누락");
return false;
}
// 3) 서명/만료 검증
if (!jwtProvider.validateToken(token)) {
((ServletServerHttpResponse) response).getServletResponse()
.setStatus(HttpStatus.UNAUTHORIZED.value());
log.warn("❌ WS 인증 실패: 토큰 검증 실패");
return false;
}
// 4) 블랙리스트(로그아웃/취소) 확인
if (jwtRedisService.isTokenBlacklisted(token)) {
((ServletServerHttpResponse) response).getServletResponse()
.setStatus(HttpStatus.UNAUTHORIZED.value());
log.warn("❌ WS 인증 실패: 블랙리스트 토큰");
return false;
}
// 5) 클레임에서 memberId 추출
String memberId;
try {
memberId = String.valueOf(jwtService.extractIdFromToken(token));
} catch (Exception e) {
log.warn("❌ WS 인증 실패: 토큰에서 memberId 추출 실패", e);
return false;
}
// 6) 세션 속성 저장 (disconnect 핸들러에서 사용)
attributes.put("memberId", memberId);
attributes.put("roomId", roomId);
log.info("✅ WS 인증 성공: memberId={}, roomId={}", memberId, roomId);
return super.beforeHandshake(request, response, wsHandler, attributes);
}
}
Java
복사
인증 프로세스:
1.
Query parameter 또는 Authorization 헤더에서 JWT 토큰 추출
2.
토큰 서명 및 만료 검증
3.
Redis 블랙리스트 확인 (로그아웃된 토큰 차단)
4.
memberId와 roomId를 WebSocket 세션 속성에 저장
4.2.3 채팅 메시지 처리
@Controller
@RequiredArgsConstructor
@Slf4j
public class ChatStompController {
private final ChatMessageService chatMessageService;
/**
* 클라이언트가 /pub/chat/send로 메시지 발행
*/
@MessageMapping("/chat/send")
public void sendMessage(@Valid @Payload ChatMessageSendRequestDto dto) {
log.debug("STOMP 메시지 수신: {}", dto);
chatMessageService.processMessage(dto);
}
/**
* ChatException 발생 시 세션 종료 대신 에러 메시지 전송
*/
@MessageExceptionHandler(ChatException.class)
@SendToUser("/queue/errors")
public ErrorPayload handleChatException(ChatException e) {
log.warn("채팅 에러: code={}, message={}",
e.getErrorCode().getErrorCode(), e.getMessage());
return new ErrorPayload(
e.getErrorCode().getErrorCode(),
e.getErrorCode().getMessage()
);
}
}
Java
복사
ChatMessageService 실제 구현:
DungeonTalk의 일반 채팅은 Kafka만 사용한다. (AI 채팅은 Redis Pub/Sub 사용)
@Service
@RequiredArgsConstructor
@Slf4j
public class ChatMessageService {
private final ChatMessageRepository chatMessageRepository;
private final MemberRepository memberRepository;
private final KafkaPublisher kafkaPublisher;
private final ObjectMapper objectMapper;
private final ProfanityFilterService profanityFilterService;
private final ChatSessionService chatSessionService;
private final ChatRoomService chatRoomService;
/**
* STOMP 메시지 분기 처리
*/
public ChatMessageDto processMessage(ChatMessageSendRequestDto dto) {
if (dto == null || dto.getType() == null) {
throw new ChatException(ErrorCode.CHAT_INVALID_PAYLOAD);
}
ChatMessageDto chatMessageDto = null;
switch (dto.getType()) {
case JOIN -> chatRoomService.joinRoom(dto.getRoomId(), dto.getSenderId());
case LEAVE -> chatRoomService.leaveRoom(dto.getRoomId(), dto.getSenderId());
case TALK -> chatMessageDto = handleTalkMessage(dto);
case PRESENCE -> { return null; }
default -> throw new ChatException(ErrorCode.CHAT_INVALID_MESSAGE_TYPE);
}
// TALK일 때만 Kafka로 브로드캐스트 (비동기)
if (chatMessageDto != null) {
kafkaPublisher.publishChatAsync(dto.getRoomId(), chatMessageDto);
}
return chatMessageDto;
}
/**
* TALK 메시지 처리
*/
public ChatMessageDto handleTalkMessage(ChatMessageSendRequestDto dto) {
// 1. 세션 연장 (메시지 전송 = 활동)
chatSessionService.extendSession(dto.getRoomId(), dto.getSenderId());
// 2. 욕설 필터링 처리
String processedContent = dto.getContent();
if (profanityFilterService.containsProfanity(dto.getContent())) {
processedContent = profanityFilterService.filterProfanity(dto.getContent());
log.info("욕설 필터링 적용: roomId={}, userId={}",
dto.getRoomId(), dto.getSenderId());
}
// 3. DB 저장
Member sender = memberRepository.findById(dto.getSenderId())
.orElseThrow(() -> new ChatException(ErrorCode.CHAT_MEMBER_NOT_FOUND));
ChatMessage message = ChatMessage.builder()
.messageId(dto.getMessageId() != null ? dto.getMessageId() : UuidV7Creator.create())
.roomId(dto.getRoomId())
.senderId(dto.getSenderId())
.content(processedContent)
.type(MessageType.TALK)
.createdAt(Instant.now())
.build();
ChatMessage saved = chatMessageRepository.save(message);
// 4. DTO 반환 (Kafka로 발행됨)
return ChatMessageDto.fromEntity(saved, sender.getNickName());
}
}
Java
복사
메시지 흐름:
1.
클라이언트 → STOMP 메시지 전송
2.
Controller → Service.processMessage() 호출
3.
Service → DB 저장 후 DTO 반환
4.
Service → Kafka로 비동기 발행 (kafkaPublisher.publishChatAsync)
5.
Kafka Consumer → 모든 서버에서 메시지 수신
6.
Consumer → WebSocket으로 클라이언트에게 브로드캐스트
4.2.4 클라이언트 구현 (JavaScript)
// SockJS + STOMP 클라이언트
const socket = new SockJS('/ws-chat?token=' + accessToken);
const stompClient = Stomp.over(socket);
// 연결 설정
stompClient.connect({},
// 연결 성공
(frame) => {
console.log('WebSocket 연결 성공:', frame);
// 채팅방 구독
stompClient.subscribe(`/sub/chat/room/${roomId}`, (message) => {
const data = JSON.parse(message.body);
displayMessage(data);
});
// 에러 큐 구독
stompClient.subscribe('/user/queue/errors', (error) => {
const errorData = JSON.parse(error.body);
showError(errorData.message);
});
// 입장 메시지 전송
stompClient.send('/pub/chat/send', {}, JSON.stringify({
type: 'JOIN',
roomId: roomId,
senderId: userId,
content: `${username}님이 입장했습니다.`
}));
},
// 연결 실패
(error) => {
console.error('WebSocket 연결 실패:', error);
setTimeout(connect, 5000); // 5초 후 재연결
}
);
// 메시지 전송
function sendMessage(content) {
stompClient.send('/pub/chat/send', {}, JSON.stringify({
type: 'TALK',
roomId: roomId,
senderId: userId,
content: content,
timestamp: new Date().toISOString()
}));
}
// 연결 종료
function disconnect() {
if (stompClient !== null) {
stompClient.send('/pub/chat/send', {}, JSON.stringify({
type: 'LEAVE',
roomId: roomId,
senderId: userId
}));
stompClient.disconnect();
}
}
JavaScript
복사
4.3 WebSocket의 특징
장점:
•
완전한 양방향 통신 (Full-Duplex)
•
낮은 지연시간 (Low Latency, ~10ms)
•
낮은 오버헤드 (HTTP 헤더 없음, 프레임 기반)
•
바이너리 데이터 지원 (이미지, 파일 등)
•
높은 처리량 (초당 수만 메시지)
단점:
•
HTTP와 다른 프로토콜 (프록시/방화벽 문제 가능)
•
연결 유지 비용 (Keep-Alive)
•
수평 확장 복잡성 (세션 공유 필요)
•
구현 복잡도 높음
사용 사례:
•
실시간 채팅
•
멀티플레이어 게임
•
협업 도구 (Google Docs 등)
•
실시간 대시보드
•
IoT 디바이스 통신
5. 멀티 서버 환경: Redis Pub/Sub과 Kafka
5.1 Websocket의 서버 간 메시지 동기화
User A → Server 1 (WebSocket)
User B → Server 2 (WebSocket)
문제: User A가 보낸 메시지를 User B가 받으려면?
→ Server 1과 Server 2가 메시지를 공유해야 함
Markdown
복사
5.2 DungeonTalk의 이중 전략
DungeonTalk은 일반 채팅과 AI 채팅에서 서로 다른 메시지 브로커를 사용한다.
•
일반 채팅: Kafka (영속성, 재처리 가능)
•
AI 채팅: Redis Pub/Sub (초저지연, 실시간성)
5.3 Redis Pub/Sub (AI 채팅용)
AI 채팅은 턴제 게임이므로 실시간 응답이 중요하여 Redis를 사용한다.
Redis Publisher:
@Component
@RequiredArgsConstructor
public class RedisPublisher {
@Qualifier("objectRedisTemplate")
private final RedisTemplate<String, Object> redisTemplate;
/**
* 채팅 메시지 비동기 발행
*/
@Async("chatRedisExecutor")
public CompletableFuture<Void> publishAsync(String roomId, String message) {
try {
redisTemplate.convertAndSend("chatroom." + roomId, message);
return CompletableFuture.completedFuture(null);
} catch (Exception e) {
log.error("Redis 발행 실패 (chatroom.{}): {}", roomId, e.getMessage());
return CompletableFuture.failedFuture(e);
}
}
}
Java
복사
Redis Subscriber:
@Service
@RequiredArgsConstructor
public class RedisSubscriber implements MessageListener {
private final SimpMessageSendingOperations messagingTemplate;
private final ObjectMapper objectMapper;
@Override
public void onMessage(Message message, byte[] pattern) {
String payload = new String(message.getBody());
String topic = new String(message.getChannel());
// chatroom.{roomId} 형태에서 roomId 추출
if (!topic.startsWith("chatroom.")) return;
String roomId = topic.substring("chatroom.".length());
try {
// JSON 파싱
Object messageData = objectMapper.readValue(payload, Object.class);
log.info("Redis 수신 (roomId={}): {}", roomId,
objectMapper.writerWithDefaultPrettyPrinter().writeValueAsString(messageData));
// WebSocket으로 브로드캐스트
messagingTemplate.convertAndSend("/sub/chat/room/" + roomId, messageData);
} catch (Exception e) {
log.warn("Redis 메시지 파싱 실패 (roomId={}): {}", roomId, payload);
// 파싱 실패 시 문자열로 전달
messagingTemplate.convertAndSend("/sub/chat/room/" + roomId, payload);
}
}
}
Java
복사
Redis 설정 (AI 채팅용):
@Configuration
public class ValkeyConfig {
@Bean
public RedisMessageListenerContainer redisMessageListenerContainer(
RedisConnectionFactory connectionFactory,
AiChatRedisSubscriber aiChatRedisSubscriber
) {
RedisMessageListenerContainer container = new RedisMessageListenerContainer();
container.setConnectionFactory(connectionFactory);
// aichat.* 패턴 구독 (AI 채팅 전용)
container.addMessageListener(
aiChatRedisSubscriber,
new PatternTopic("aichat.*")
);
return container;
}
}
Java
복사
5.4 멀티 서버 아키텍처
DungeonTalk은 채팅 유형에 따라 다른 메시지 브로커를 사용한다.
┌──────────────────────────────────────────────────────────────┐
│ Load Balancer │
└────────────┬─────────────────────────────┬───────────────────┘
│ │
┌───────▼────────┐ ┌─────────▼──────┐
│ Server 1 │ │ Server 2 │
│ (WebSocket) │ │ (WebSocket) │
└───────┬────────┘ └────────┬───────┘
│ │
├────────────┬───────────────┤
│ │ │
┌─────────▼─────┐ ┌──▼────────────┐ │
│ 일반 채팅 │ │ AI 채팅 │ │
│ (Kafka) │ │ (Redis) │ │
└─────────┬─────┘ └──┬────────────┘ │
│ │ │
└───────────┴────────────────┘
│
▼
┌─────────────────┐
│ MongoDB │
│ (영속 저장소) │
└─────────────────┘
Java
복사
일반 채팅 메시지 흐름 (Kafka):
1. User A (Server 1) → STOMP 메시지 전송
2. Server 1 → DB 저장
3. Server 1 → Kafka 발행 (비동기)
4. Kafka Consumer (모든 서버) → 메시지 수신
5. Server 1, 2 → WebSocket으로 클라이언트에게 브로드캐스트
Markdown
복사
AI 채팅 메시지 흐름 (Redis):
1. User → AI 메시지 전송
2. Server → AI 서비스 호출
3. AI 응답 생성 → Redis Pub/Sub 발행 (aichat.{roomId})
4. Redis → 모든 서버에 실시간 전파
5. 모든 Server → WebSocket으로 즉시 브로드캐스트
6. Server → DB 저장 (비동기)
Markdown
복사
6. Kafka: 대규모 이벤트 스트리밍
6.1 Redis Pub/Sub vs Kafka
특징 | Redis Pub/Sub | Kafka |
메시지 저장 | ||
메시지 재처리 | ||
처리량 | ~100K msg/s | ~1M msg/s |
확장성 | 제한적 | 파티션으로 무한 확장 |
순서 보장 | ||
복잡도 | 낮음 | 높음 |
6.2 DungeonTalk의 Kafka 통합
Kafka Publisher:
@Component
@RequiredArgsConstructor
public class KafkaPublisher {
private final KafkaTemplate<String, Object> kafkaTemplate;
@Value("${kafka.topics.chat.regular}")
private String chatTopic;
/**
* 채팅 메시지 비동기 발행
*/
@Async("chatKafkaExecutor")
public CompletableFuture<Void> publishChatAsync(String roomId, Object message) {
return kafkaTemplate.send(chatTopic, roomId, message) // roomId = 파티션 키
.thenAccept(result -> {
log.debug("Kafka 발행 완료: topic={}, partition={}, offset={}, roomId={}",
result.getRecordMetadata().topic(),
result.getRecordMetadata().partition(),
result.getRecordMetadata().offset(),
roomId);
})
.exceptionally(ex -> {
log.error("Kafka 발행 실패: roomId={}, error={}", roomId, ex.getMessage());
return null;
});
}
}
Java
복사
Kafka Consumer:
@Service
@RequiredArgsConstructor
public class KafkaSubscriber {
private final SimpMessageSendingOperations messagingTemplate;
/**
* 채팅 메시지 Consumer
* Consumer Group으로 수평 확장 가능
*/
@KafkaListener(
topics = "${kafka.topics.chat.regular}",
groupId = "${spring.kafka.consumer.group-id}",
containerFactory = "kafkaListenerContainerFactory"
)
public void consumeChat(ConsumerRecord<String, Object> record) {
String roomId = record.key();
Object message = record.value();
try {
log.debug("Kafka 수신: topic={}, partition={}, offset={}, roomId={}",
record.topic(), record.partition(), record.offset(), roomId);
// WebSocket 브로드캐스트
String destination = "/sub/chat/room/" + roomId;
messagingTemplate.convertAndSend(destination, message);
} catch (Exception e) {
log.error("메시지 처리 실패: roomId={}", roomId, e);
// 에러 발생 시 로깅만 (메시지 손실 방지)
}
}
}
Java
복사
6.3 Kafka 활용 시나리오
1.
메시지 영속성 보장
•
Kafka는 메시지를 디스크에 저장 (기본 7일)
•
서버 장애 시에도 메시지 손실 없음
2.
다중 Consumer Group (이벤트 소싱)
// Consumer Group 1: 실시간 WebSocket 전송
@KafkaListener(topics = "chat-messages", groupId = "websocket-sender")
public void sendToWebSocket(ChatMessage message) {
messagingTemplate.convertAndSend("/sub/chat/room/" + message.getRoomId(), message);
}
// Consumer Group 2: 분석 시스템
@KafkaListener(topics = "chat-messages", groupId = "analytics")
public void analyzeMessage(ChatMessage message) {
// 사용자 활동 분석, 이상 탐지, 통계 수집
analyticsService.analyze(message);
}
// Consumer Group 3: 알림 시스템
@KafkaListener(topics = "chat-messages", groupId = "notification")
public void sendNotification(ChatMessage message) {
// 멘션된 사용자에게 푸시 알림 전송
if (message.hasMention()) {
notificationService.sendPush(message);
}
}
Java
복사
3.
재처리 및 복구
•
특정 시점부터 메시지 재처리 가능
•
offset을 조정하여 과거 메시지 다시 소비
7. 기술 비교 종합
7.1 성능 비교
지표 | Long Polling | SSE | WebSocket |
지연시간 | 500ms ~ 5s | 100~500ms | 10~50ms |
처리량 | ~100 msg/s | ~1K msg/s | ~10K+ |
연결 오버헤드 | 높음 | 중간 | 낮음 |
헤더 오버헤드 | 매 요청마다 | 초기만 | 없음 |
양방향 통신 | 비효율적 | 불가능 | 효율적 |
브라우저 지원 | 모든 브라우저 | IE 제외 | 모든 최신 브라우저 지원 |
7.2 사용 사례별 선택 가이드
•
Long Polling을 선택하는 경우
◦
레거시 시스템 지원 필요
◦
WebSocket 방화벽 제약
◦
실시간성이 덜 중요 (5초 이상 지연 허용)
◦
간단한 구현 선호
•
SSE를 선택하는 경우
◦
서버 → 클라이언트 단방향만 필요
◦
실시간 알림, 뉴스 피드
◦
주식/암호화폐 시세 스트리밍
◦
자동 재연결 필요
•
WebSocket을 선택하는 경우
◦
실시간 채팅 (양방향 필수)
◦
온라인 게임
◦
협업 도구
◦
낮은 지연시간 요구 (<100ms)
◦
높은 메시지 빈도
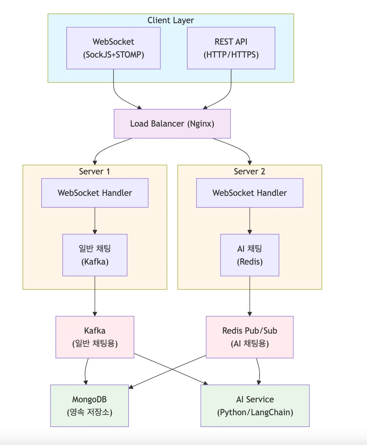
8. DungeonTalk 최종 아키텍처
8.1 통합 아키텍처
8.2 메시지 플로우
•
일반 채팅 메시지 (Kafka 기반):
1. Client → WebSocket (STOMP) → Server
2. Server → ChatMessageService.processMessage()
3. Service → MongoDB 저장
4. Service → Kafka 발행 (비동기, kafkaPublisher.publishChatAsync)
5. Kafka Consumer (모든 서버) → 메시지 수신
6. Consumer → WebSocket으로 클라이언트에게 브로드캐스트
→ messagingTemplate.convertAndSend("/sub/chat/room/{roomId}")
Markdown
복사
•
AI 채팅 메시지 (Redis 기반):
1. Client → WebSocket → Server
2. Server → AI Python 서비스 호출 (비동기)
3. AI 응답 생성 중 → Redis Pub/Sub 발행 (aichat.{roomId})
→ redisPublisher.publishAiChat()
4. Redis → 모든 서버에 실시간 전파
5. RedisSubscriber.onMessage() → WebSocket으로 즉시 브로드캐스트
→ messagingTemplate.convertAndSend("/sub/aichat/room/{roomId}")
6. Server → MongoDB 저장 (비동기)
Markdown
복사
•
일반 채팅 → Kafka: 메시지 영속성, 재처리 가능, 분석 시스템 확장 대비
•
AI 채팅 → Redis: 초저지연 실시간 응답, 상태 동기화
8.3 핵심 설정
•
application.yml
spring:
# WebSocket 설정
task:
scheduling:
pool:
size: 10
# Redis 설정
data:
redis:
host: localhost
port: 6379
lettuce:
pool:
max-active: 20
max-idle: 10
min-idle: 5
# Kafka 설정
kafka:
bootstrap-servers: localhost:9092
producer:
key-serializer: org.apache.kafka.common.serialization.StringSerializer
value-serializer: org.springframework.kafka.support.serializer.JsonSerializer
acks: all
retries: 3
compression-type: snappy
consumer:
key-deserializer: org.apache.kafka.common.serialization.StringDeserializer
value-deserializer: org.springframework.kafka.support.serializer.JsonDeserializer
enable-auto-commit: false
auto-offset-reset: earliest
listener:
ack-mode: manual
concurrency: 5
# 커스텀 설정
dungeontalk:
websocket:
heartbeat-interval: 30000
max-sessions: 10000
kafka:
topics:
chat:
regular: chat-messages
ai: ai-chat-messages
YAML
복사
•
WebSocket 설정
// Heartbeat 설정 (30초)
registry.enableSimpleBroker("/sub")
.setHeartbeatValue(new long[]{30_000, 30_000})
.setTaskScheduler(stompTaskScheduler);
// 인바운드 채널 스레드 풀
registration.taskExecutor()
.corePoolSize(20)
.maxPoolSize(100)
.queueCapacity(1000)
.keepAliveSeconds(60);
// 아웃바운드 채널 스레드 풀
registration.taskExecutor()
.corePoolSize(20)
.maxPoolSize(100);
// 메시지 크기 제한
registry.setSendTimeLimit(20_000)
.setSendBufferSizeLimit(512 * 1024)
.setMessageSizeLimit(128 * 1024);
Java
복사
9. 성능 최적화 및 모니터링
9.1 WebSocket 최적화
1.
Heartbeat 설정
// 연결 유지 확인 (30초)
.setHeartbeatValue(new long[]{30_000, 30_000})
Java
복사
2.
스레드 풀 튜닝
// 인바운드: 클라이언트 → 서버
.corePoolSize(20)
.maxPoolSize(100)
.queueCapacity(1000)
// 아웃바운드: 서버 → 클라이언트
.corePoolSize(20)
.maxPoolSize(100)
Java
복사
→ 동시 접속자 처리 능력 향상
3.
메시지 크기 제한
.setMessageSizeLimit(128 * 1024) // 128KB
.setSendBufferSizeLimit(512 * 1024)
Java
복사
→ 대용량 메시지로 인한 서버 부하 방지
9.2 Redis Pub/Sub 최적화
비동기 발행으로 논블로킹 처리
@Async("chatRedisExecutor")
public CompletableFuture<Void> publishAsync(String roomId, String message)
Java
복사
→ AI 응답 전송 시 메인 스레드 블로킹 방지
9.3 Kafka 최적화
1.
파티션 키 전략
// KafkaPublisher.publishChatAsync()
kafkaTemplate.send(chatTopic, roomId, message)
Java
복사
→ roomId 를 파티션 키로 사용하여 같은 채팅방의 메시지 순서 보장
2.
비동기 발행
@Async("chatKafkaExecutor")
public CompletableFuture<Void> publishChatAsync(String roomId, Object message)
Java
복사
→ 메시지 발행 시 메인 로직 블로킹 방지
3.
에러 처리 전략
// KafkaSubscriber.consumeChat()
catch (Exception e) {
log.error("메시지 처리 실패: roomId={}", roomId, e);
// 에러 발생 시 로깅만 하고 계속 진행 (메시지 손실 방지)
}
Java
복사
→ 부분 실패 시에도 전체 시스템 안정성 유지
9.4 확장 가능한 최적화 방안 (향후 고려)
향후 트래픽 증가 시 고려할 수 있는 최적화에 대해 정리해봤다.
1. Kafka 배치 처리
// 여러 메시지를 한 번에 처리하여 DB 부하 감소
@KafkaListener(containerFactory = "batchContainerFactory")
public void consumeBatch(List<ChatMessage> messages) {
chatMessageRepository.saveAll(messages); // Bulk Insert
}
Java
복사
2. 메시지 압축
spring.kafka.producer.compression-type=snappy
Plain Text
복사
→ 네트워크 대역폭 절약
3. WebSocket 세션 모니터링
// 실시간 접속자 수 추적
@Component
public class WebSocketSessionManager {
private final ConcurrentHashMap<String, Set<String>> roomSessions;
public int getTotalSessions() {
return roomSessions.values().stream()
.mapToInt(Set::size).sum();
}
}
Java
복사
4. Kafka Consumer Lag 모니터링
// Consumer가 Producer를 따라가지 못하는 정도 측정
@Scheduled(fixedRate = 60000)
public void monitorKafkaLag() {
// Kafka Admin API로 lag 확인
}
Java
복사
10. 정리
실시간 통신 기술은 정답이 없다. 결론적으로 상황에 맞는 선택을 해서 적용해야 한다.
핵심
•
Long polling: 레거시 지원, 간단한 구현
•
SSE: 서버 → 클라이언트 단방향, 자동 재연결
•
WebSocket: 양방향, 저지연, 고성능
•
Redis Pub/Sub: 멀티 서버 동기화, 빠른 속도
•
Kafka: 메시지 영속성, 이벤트 소싱, 대용량 처리


